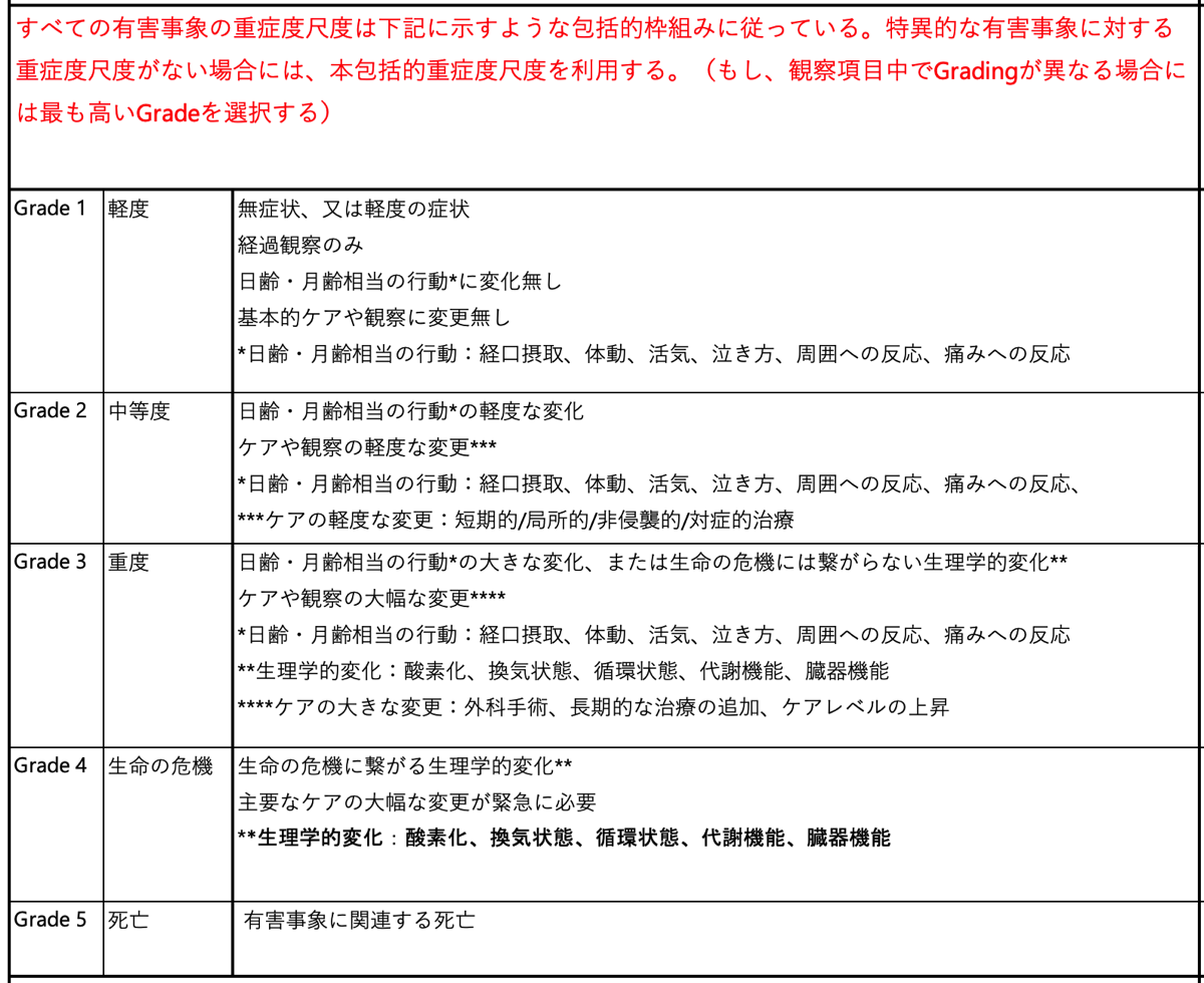
新生児AE用語及び重症度尺度
OHB Neonatology Ltd
新生児AE用語
お問い合わせ
0
filter_list
No Results Found
新生児肺高血圧症 (Neonatal Pulmonary Hypertension)
オンNAESS用語
expand_less
SAE
の説明に関する追加情報と考慮事項
:
診断
の根拠(例:エコー所見または心臓専門医の評価)
臨床症状(増悪
を含む)と経過
酸素必要量
と呼吸サポートを提供する
胸部
X
線所見
関連
する臨床検査:血液ガス(動脈、静脈、毛細血管のいずれかを記載)、
BNP
考
えられる原因または要因
治療、介入、対応
メインページに戻る