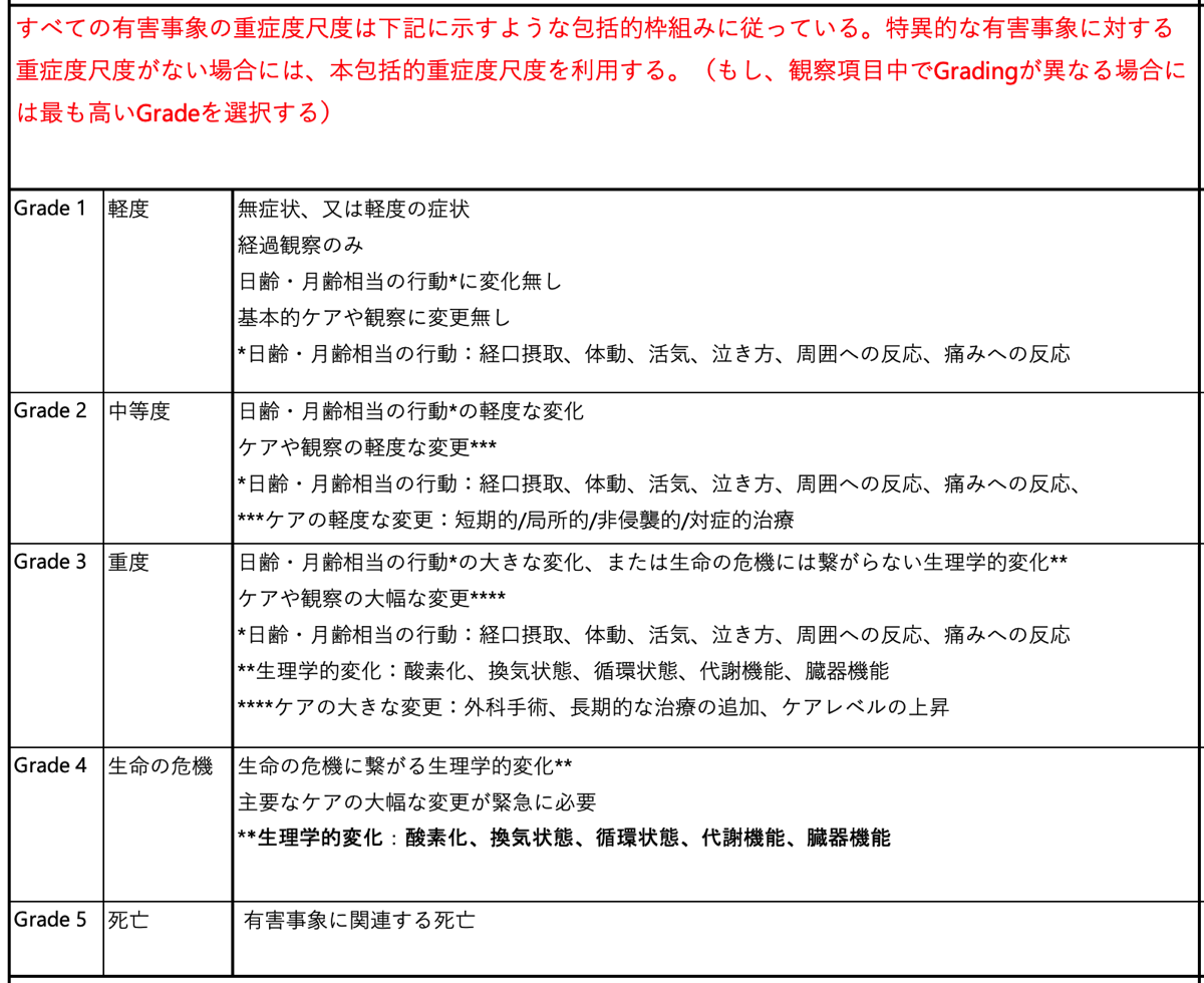
新生児AE用語及び重症度尺度
OHB Neonatology Ltd
新生児AE用語
お問い合わせ
0
filter_list
No Results Found
新生児脳症 (Encephalopathy Neonatal)
オンNAESS用語
expand_less
SAE
の説明に関する追加情報と考慮事項
:
臨床症状(
バイタルサインの異常、神経学的検査、痙攣発作など)と経過
神経画像
と脳波所見
考
えられる原因と要因
治療、介入、対応
メインページに戻る