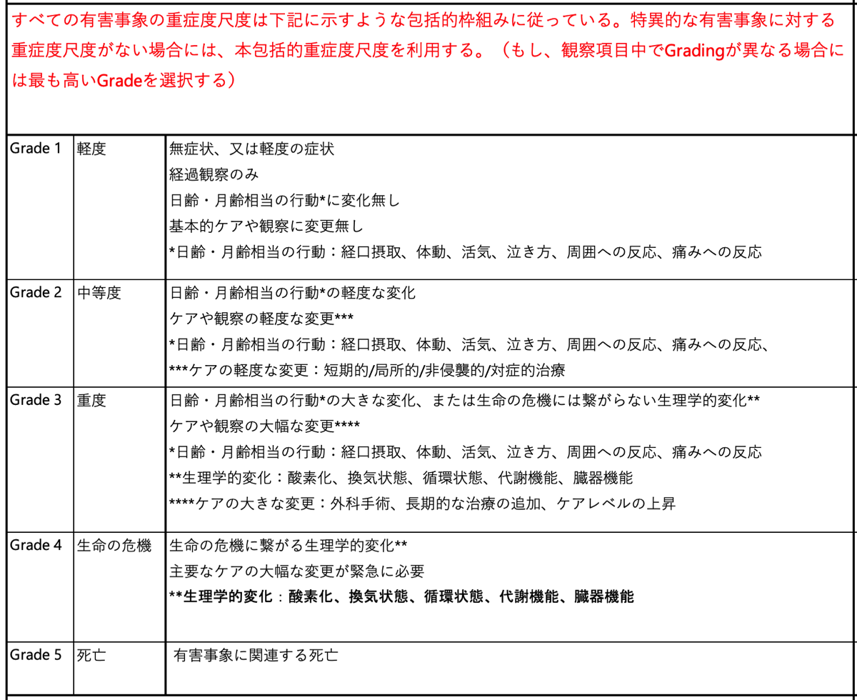
新生児AE用語及び重症度尺度
OHB Neonatology Ltd
新生児AE用語
お問い合わせ
0
filter_list
No Results Found
中心静脈ライン関連血流感染症(CLABSI)
NAESS以外の用語、AESI
expand_less
SAE
の説明に必要な追加情報と考慮事項
:
臨床症状(
バイタルサインおよび身体所見の異常を含む)および経過
血管
アクセスの詳細(部位、種類(末梢静脈、
PICC
、
UVC
、
UAC
、
PAL
)、留置日(
および抜去日)など)
関連
する臨床検査(例:血液ガス、
CBC
、凝固
プロファイル、
CRP
、菌同定
を含む培養検査、抗生物質感受性検査)。検査日、血液培養の採取場所、および該当する場合は単位と基準範囲を含む検査結果を記載してください。
考
えられる原因または寄与因子
治療、介入、
および対応
メインページに戻る